整合营销服务商

电脑端+手机端+微信端=数据同步管理

免费咨询热线:

@庐江的普查员朋友,第四次经济普查工作应该这么做……

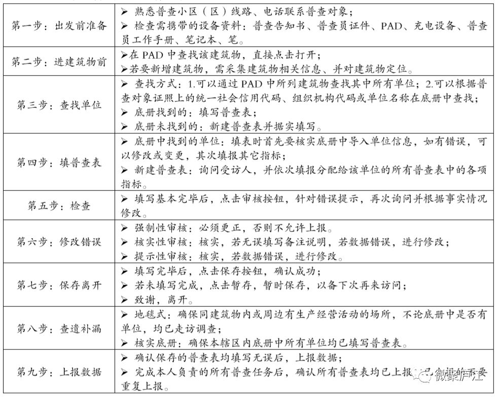
普查登记阶段普查员的主要任务

普查员的任务包括:接收普查底册,普查底册推送共分两次,第一次是 2019 年 1 月 1日前,第二次是 2019 年 1 月底前,普查员要做好底册接收前的准备工作并及时接收底册;入户调查时,发放致普查对象的一封信;与普查对象充分沟通,取得这些单位的基本情况及准确真实的经营活动数据,在 PAD 端完成普查表填报;审核通过后上传数据。

联网直报普查单位由普查对象通过互联网直接报送;部门普查单位由金融、铁路、军队等部门(系统)组织填报,均不属于普查员的工作任务。

Tips

普查底册中包括三类名录

1.法人单位名录:包括联网直报普查单位名录(即一套表单位名录)和 PAD 填报普查单位名录(即非一套表单位名录);

2.部门普查单位名录,即由金融、铁路、军队等部门(系统)负责登记的单位名录;

3.个体经营户名录。即个体户抽样名录

普查登记阶段,一套表单位由单位统计人员通过联网直报平台填表报送,部门普查单位由金融、铁路、军队等部门(系统)单独组织人员填表报送。均不属于普查员的工作任务。普查员的任务是实地找到非一套表单位和个体经营户,以及不在普查单位名录中的普查对象和抽中普查小区中名录未包括的个体经营户,并用 PAD 填报普查表。

信用社代码是干什么用的_信用社代码是什么意思_信用社银行代码

普查员需要填报的普查表种类

普查员需要向普查对象搜集的普查表分两类:

(一)非一套表单位普查表

非一套表单位包括七张报表:非一套表单位基本情况(611 表),法人单位所属产业活动单位情况(611-1 表),非一套表单位从业人员情况(611-2 表),非一套表企业法人主要经济指标(611-3 表),非一套表单位固定资产投资项目情况(611-4 表),行政事业单位主要经济指标(611-5 表),民间非营利组织主要经济指标(611-6 表)。具体表式详见普查方案。

不同类型的单位需要填报不同种类的普查表。

1.企业类法人单位需要填报:

企业类法人单位包括辖区内除一套表调查单位、金融和铁路部门负责普查的单位以外的:企业法人、执行企业会计制度的事业法人单位、民办非企业法人单位和基金会,农民专业合作社,农村集体经济组织和除宗教活动场所以外的机构类型为 90 的其他法人单位。

(1)非一套表单位基本情况(611 表),其中多产业法人单位还需填报法人单位所属产业活动单位情况(611-1 表);

(2)非一套表单位从业人员情况(611-2 表);

(3)非一套表企业法人主要经济指标(611-3 表);

(4)非一套表单位固定资产投资项目情况(611-4 表)。

2.行政事业类单位需要填报:

行政事业类单位包括辖区内机关法人、居委会、村委会及不执行企业会计制度的事业法人单位。

(1)非一套表单位基本情况(611 表),其中多产业法人单位还需填报法人单位所属产

业活动单位情况(611-1 表);

(2)非一套表单位从业人员情况(611-2 表);

(3)非一套表单位固定资产投资项目情况(611-4 表);

(4)行政事业单位主要经济指标(611-5 表)。

3.民间非营利组织需要填报:

民间非营利组织包括辖区内社会团体法人,不执行企业会计制度的民办非企业法人单

位,不执行企业会计制度的基金会以及宗教活动场所法人单位。

(1)非一套表单位基本情况(611 表),其中多产业法人单位还需填报法人单位所属产业活动单位情况(611-1 表);

(2)非一套表单位从业人员情况(611-2 表);

(3)非一套表单位固定资产投资项目情况(611-4 表);

(4)民间非营利组织主要经济指标(611-6 表)。

信用社代码是什么意思_信用社银行代码_信用社代码是干什么用的

4.产业活动单位需要填报:

非一套表单位基本情况(611 表)。注意填报时“单位类型”选择“2.产业活动单位”。

(二)个体经营户抽样调查表

个体经营户只需要填报一张普查表,即个体经营户抽样调查表(612 表)。

普查员上门后,在 PAD 端输入该单位的统一社会信用代码(或组织机构代码、单位详细名称(个体经营户名称)、工商注册号、单位地址等),即可找出底册中已有的单位,查看该单位是否需要在 PAD 端填报普查表,对需要填报普查表的单位,普查员负责询问普查对象、查阅普查对象相关资料,填写该单位全部普查表。

Tips

入户调查时,对新发现的不在普查单位名录中的法人单位、产业活动单位和个体经营户的处理方式:

1.2018 年 12 月 31 日及以前开业的:如在已有建筑物中,普查员要在 PAD 上新增单位普查表或个体经营户抽样调查表,标记所在建筑物,现场采集普查表数据;如不在已有建筑物中,则需普查员在PAD 中新增建筑物,GPS 定位,填写单位所在地详细地址,填写建筑物名称,并现场采集普查表数据。

2.2019 年 1 月 1 日以后开业的:不属于普查对象,无须登记。

信用社银行代码_信用社代码是什么意思_信用社代码是干什么用的

入户前需做好各项业务准备

(一)熟练掌握普查表登记各项业务技能

普查员在普查前应积极参加基层普查机构组织的业务培训,通过听课、记笔记以及实际操作,了解普查对象、范围和种类;了解普查表式及其中各项指标的准确含义,依据统计口径应包含哪些数据,不包含哪些数据;了解各指标之间的逻辑关系;熟练掌握 PAD 操作步骤以及各类问题处理办法等普查业务技能。

(二)牢记普查登记工作流程

信用社银行代码_信用社代码是干什么用的_信用社代码是什么意思

信用社代码是什么意思_信用社代码是干什么用的_信用社银行代码

入户时的自我准备及有效沟通

在做好各项入户前业务准备后,就可以根据普查名录资料逐户上门登记普查表。为提高工作效率,出发前要根据单位清查时建立的联系方式,与自己负责的普查对象取得联系,约好上门时间,请普查对象的负责人、财务人员或其他相关人员配合普查登记。

(一)做好自我介绍,良好的沟通从第一印象开始

Tips

普查员如何作好自我介绍

A.我是什么人(即说明身份)。

B.我想干什么(来访目的和大致内容)。

C.表明不会占用对方太多时间。

D.承诺对普查数据保密。

E.表示希望得到对方支持。

普查对象一般对陌生人上门询问本单位的具体信息,特别是经营收入等财务信息都会持有不同程度的戒心,需要我们普查人员从建立良好的第一印象开始,文明、礼貌、恰当地做好自我介绍,力争在短时间内让对方明白我们的身份、来意,以及他根据法律法规应当如何配合普查。普查员要衣帽整齐、举止端庄,按规定佩带普查员证。并主要按以下方式做好自我介绍。

(二)掌握询问技巧,争取普查对象配合与支持

因普查对象对经济普查认识程度不同,配合程度也会不一样,普查员需要注意交谈态度和沟通技巧,最大限度取得普查对象的信任和配合。一定要让受访人了解来意,取得信任是关键。

Tips

普查人员如何询问普查对象

A.态度友善 普查人员应始终面带微笑,保持热情诚恳的谈话语气,营造轻松和谐的谈话环境。

B.亮明身份可以告诉普查对象,我是“XX 乡(镇、街道)政府”或“XX 社区委员会”的普查员,表明官方身份很重要,可以避免普查对象误把您当作上门推销商品或做商业调查的人员。同时出示告知书。

C.避免反感 进入一家单位尽量避免直接问“你们老总(老板)在吗?会计在吗?”之类容易引起对方警觉的话,可以在亮明身份和说明来意后说“请问您看我找哪位负责人合适?”一般对规模较大的单位首先找办公室行政人员,然后由其引导与相关人员见面,作进一步沟通。

D.表述清晰 普查人员应清楚地问出普查表中的各个问题,说话时切勿太慢或太快,确保受访人清楚地听到所问内容。

E.适当解释如遇到受访人不理解的问题,应用通俗的语言,帮助受访人准确理解问题。

信用社银行代码_信用社代码是干什么用的_信用社代码是什么意思

F.循序渐进对于戒备心理和抵触情绪较强的受访人,普查人员可用打招呼、话家常开头,向受

访人耐心解释和宣传本次普查的目的意义,再逐渐转入正题。

G.择时入户在受访人处于工作业务繁忙、与顾客正在进行交易或清点钱物时,暂不要进行调查,以免打扰普查对象的正常营业,引起对方反感情绪。

(三)有理有节应对拒访,讲清普查阐明事由和谐普查

因为普查对象对经济普查工作不了解,或者对普查中涉及的普查内容心存疑虑,或者访问的时间选择不当等,都可能造成普查暂时被拒绝。普查人员要确定被拒绝或不愿意的原因,并采取相应对策。

如果对方坚持以不当理由拒绝普查登记,应向对方说明此行为属于统计违法行为,如果继续拒绝访问调查,可能会被列入统计违法失信名单,由此可能受到联合惩戒的后果将由对方自行承担。

Tips

遇普查对象各种不配合的参考对策

A.当普查对象不了解经济普查是怎么回事时:宣传普查有关文件和规定,告知其经济普查是国务院决定开展的,是政府行为,其有义务配合普查。

B.当普查对象怕自身经营资料被泄露时:宣传法律规定我们普查员有保密义务。

C.当普查对象不够信任普查员时:出示《告知书》、普查员证等相关资料和证件,介绍自己的官方身份。

D.当普查对象推脱负责人不在或会计不在时:询问负责人或会计电话,直接电话联系,确定合适的时间再次访问。

E.当普查对象正在忙于经营活动时:等其空下来时间再来。

F.当普查对象无正当理由不配合时:一可请普查指导员出面再做工作;二可请基层市场监管人员、社区管理人员或物业管理人员等协助上门做工作;三可向其强调普查告知书中有关统计信用异常的内容,告知其如无正当理由拒不配合可能会被列入统计信用异常名单,在国家企业信用信息公示平台公布,面临受到联合惩戒的风险。

G.当普查对象经反复宣传仍坚决不配合时:及时告知当地普查机构,由县级及以上普查机构移交本级统计机构处理,并依法追究其法律责任。

Tips

普查人员如何应对拒绝访问的示例

A.你们可信吗?如果受访人对普查工作的可信度表示怀疑,普查人员可出示普查员证或普查指导员证;还可以通过出示有关政府文件(如《告知书》或《致普查对象一封信》)等宣传材料来取得对方信任。同时也可以通过宣传普查的重要意义,打消对方的顾虑。

B.为什么要调查我?遇到此类问题,普查人员要向对方说明第四次全国经济普查对象是在我国境内从事第二产业和第三产业的全部法人单位、产业活动单位和个体经营户,按照规定,您属于我们的普查范围,并且是我负责的普查对象。

C.提供这些资料会不会对我有不利影响?我能不能看看别人的资料?对于这种情况,普查人员要重申普查纪律:绝不能泄露调查资料,普查人员对普查对象提供的信息负有保密责任和义务。并可指明《告知书》中的有关普查人员对普查资料负有保密义务的条款给他看,还可说明此次普查的所有数据绝不会对外提供,不会作为征税、交费或任何行政执法的依据。同时要向受访人宣传,统计调查取得的个体资料,个人不可以随意查阅。

D.我很忙,调查会不会占用我很长时间?遇到这种情况,普查人员需要仔细辨别。如果受访人真的因为忙,无法接受访问,普查人员可根据实际情况向受访人建议:“我等您手头事情忙完”,或者“我等会儿再来”。如果受访人只是嫌麻烦,普查人员应帮助受访人清楚地理解普查的重要性和法定性,争取时间及早进入调查。

E.我们前不久刚刚填的普查表,怎么隔两个月又要填表了?遇到这种问题,普查员要解释清查阶段和普查登记阶段的任务不一样,由于统计工作的需要,不同的普查对象填报不同的普查表,因此需要在普查登记开展之前对调查单位的基本情况进行清查摸底,然后普查机构对清查摸底的结果进行审核、标记和整理,才能确定什么单位填什么表,确保各类普查对象不重不漏。目前是普查数据登记阶段,感谢对方一如既往的配合。

(四)如果发现普查对象申报的数据明显不符合实际怎么办

《第四次全国经济普查方案》规定,“普查对象的财务指标应当依据真实、合法的会计核算资料和纳税申报资料填报。如有确凿证据证明会计核算资料和纳税申报资料明显不符合实际的,应当据实填报”。因此,当普查员发现普查对象申报的有关财务数据明显与实际不符时,应与普查对象进行深入沟通,说明你看到的情况与报表数据出入较大,询问是否会计报表存在不太准确的问题。如某餐饮企业,营业面积较大,每天营业情况也很好,而且已连续营业好几年,一般可以判断此企业不可能长期亏损,如果发现此企业财务报表中“营业利润”指标为负数,即可以提出这个问题,与普查对象负责人或财务负责人进行深入细致沟通,要求对方按真实情况申报普查表数据,告知对方只要有确凿证据,普查数据可以与会计报表不一致,如果普查对象不愿意修改申报数据,应出示你所掌握的确凿证据,尽可能说服对方如实填报数据。这里要注意,在没有确凿证据的情况下,不可以要求普查对象修改数据。

(五)如何处理特殊情况

在调查工作中,普查人员有可能遇到一些特殊情况,这时首先应保持冷静,分析具体情况,一般可通过询问上级或者借助外力来完成调查。

Tips

普查人员的人身安全受到威胁时怎么办?

如果受到辱骂、口头恐吓、身体骚扰或暴力等威胁,普查人员应迅速离开并向上级普查机构报告。

经济普查是个大工程

希望大家同心协力

配合普查员的工作

让庐江的经济普查工作早日完成!

往期精彩回顾

如何选择美国站群服务器

随着现在经济的影响,想必很多公司都认识到了网站建站的重要性吧。我们可以依托互联网的载体更大化的宣传我们的业务,从而获得流量,但是不少站长会发现网站优化并不是一件非常容易的事情,有很多的因素会造成网站的波动,因此站群优化就成为了一个很好的选择,很多站长在选择站群服务器的时候都会去选择美国站群服务器,那么如何选择美国站群服务器呢?

站群服务器是什么?

站群服务器是单独为一个网站或者多个网站配置独立IP的一种服务器。企业或是用户如果想组建多个网站的话就需要用站群服务器了。

站群服务器如何换ip_站群服务器ip设置_站群服务器多ip怎么使用

站群服务器可以提高搜索引擎多个网站的关注度,提高网站文章的收录以及网站文章的访问量,这也是网站SEO优化的重要一步。如果这些网站结构或者内容大致相同,那么就需要独立的IP去支撑,如果这些网站域名都解析到同一个IP,那搜索引擎会轻易认定是垃圾网站,网站权限以及访问量自然不会提升。而站群服务器对外部链接的促进作用很明显,就是为了给客户提供多种IP资源,为多个网站做优化的。

美国站群服务器有哪些优势?

1、有利于搜索引擎收录,因为一个网站拥有一个独立IP,比起一个独立IP放多个网站来说,搜索引擎会更加看重前者。另外,现在也只有美国服务器具有提供多个独立IP的实力,毕竟美国独立IP资源相比其他地区要“富裕”的多。

2、使得网站更容易维护,因为一个独立IP绑定了多个网站的话。万一某个网站遭到了攻击,短时间内很难排除究竟是哪个网站导致的,这样会大大增加维护的难度。

站群服务器如何换ip_站群服务器ip设置_站群服务器多ip怎么使用

3、可以避免网站受到搜索引擎的惩罚。熟悉网站SEO优化的朋友应该都知道,有时候网站过度优化后,可能被认为是作弊现象。如果在一个独立IP上放了多个网站的话,一旦某个网站不被收录的话,那么,其它放在该IP上的网站也很难会被收录,这就是同一个独立IP下网站的“协同作用”。

怎么选择美国站群服务器?

1、首先需要看硬件配置

想要做好站群业务的话,我们就需要建立了大量的网站来传递权重,为了达到良好的网站优化效果,这些网站的页面需要使用不同的模板,然后对它们进行硬件配置。服务器需要支持大量访问流量。如果服务器本身的硬件配置不能满足性能要求,将导致站群的整个网站。系统的稳定性变差,影响SEO的效果。但是,美国站群服务器的配置通常较高,并且采用E3以上的高性能配置,可以完全满足较高的并发业务需求。

2、其次要看IP资源

站群网站的展开需要许多IP的支持。尽管许多国外机房旗下管理的机器都可以达到性能要求,但IP的单价较高,因此不适合部署站群业务。但是,美国站群服务器的IP资源非常丰富,价格也很便宜,适合需要大量IP地址的站群业务,我们可以选择不同C段的ip资源。

3、网络性能不容小看

美国站群的访问速度和服务器带宽的大小有着不可切断的联系。因此我们在选择时候除了选择的大带宽线路外,还要选择能提供了直接连接到大陆的高速cn2网络。这样做的好处不仅方便大陆地区站长朋友的后台管理外,还可以有效提高爬虫的抓取效率。

站群服务器多ip怎么使用_站群服务器ip设置_站群服务器如何换ip

4、服务很关键

我们在购买下单选择美国站群服务器时,需要选择可以提供的专业技术支持服务团队,尤其是出现故障的情况下,如果长时间不能解决问题,将大大影响到网站的访问情况。所以拥有优秀技术的技术维护团队,是站群业务能顺利开展的保障因素。

租用美国站群服务器需要注意什么?

第一是服务器的速度。这个是什么时候都需求思考的一个问题,服务器的运转速度直接影响着站群的响应速度。

第二个是服务器的稳定性问题。这个关于网站做优化是很主要的,一个服务器稳定比速度更主要,由于服务器不稳定会被搜索引擎蜘蛛不喜欢,屡次来到你的网站都是进不去的,用户也会不再来访问你的网站。

第三是服务器的安全性。网站被攻击关于在做运营的网站是很晦气的,所以所租借的服务器需求有很高的防护体系,有用的抵挡恶意攻击和恶意入侵等做法。

第四个是售后服务。在服务器的运用过程中,避免不了的会呈现一些问题,好的售后服务体系可以快速的帮你解决遇到的问题,假如一个服务器租借商没有完善的售后服务体系,后期的服务器运用会出现许多的麻烦事。

第五是美国站群服务器的报价。我们常说一分价钱一分货,可是也并不是报价高的就一定好,报价高不一定性价比高,这个在购买或租用之前需求货比三家,选择性价比高的。像中文站就不错,使用优惠码MDD能够领取最大优惠,价格低到600/月。

(源自美国主机-中文站)