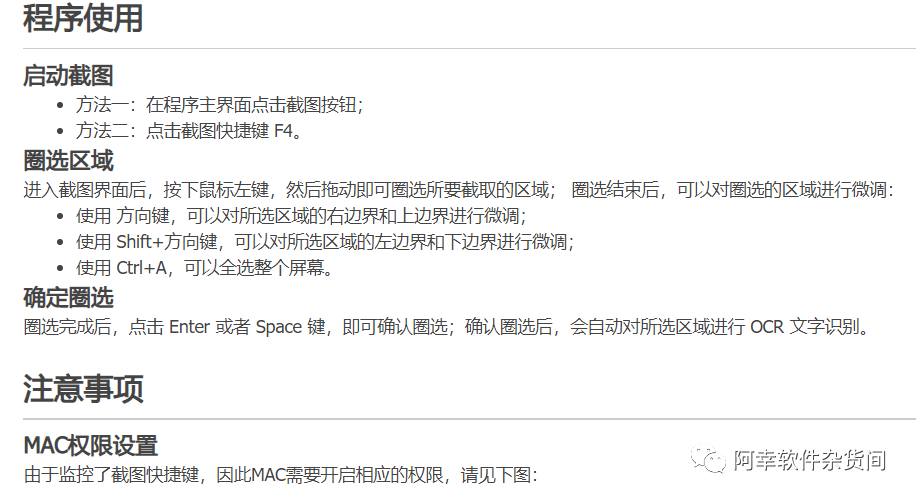
整合营销服务商

电脑端+手机端+微信端=数据同步管理

免费咨询热线:

强制复制网页文字插件 这一刻,axing决定聊一聊,OCR这些事

由于微信推送机制改版,为了防止大家错过的消息,希望大家手动关注axing的公众号添加到 “星标⭐”,感谢大家对axing的厚爱~~~

强制粘贴网页文字_强制复制网页文字插件_强制复制网页文字软件

之前axing哥在粉丝群里面说过,六月底会写一篇干货文章,而刚刚好,昨天公众号粉丝破w了,在此之际,我决定兑现之前的承诺,今天分享 是axing用过的一些OCR软件,所有工具链接获取方法文章末尾提供。

强制复制网页文字软件_强制粘贴网页文字_强制复制网页文字插件

其实axing系列专题---这一刻(今天),axing决定聊一聊***还是比较受欢迎的。

这是不是暗示着axing或许应该写一些技术干货方面的文章???

强制复制网页文字插件_强制粘贴网页文字_强制复制网页文字软件

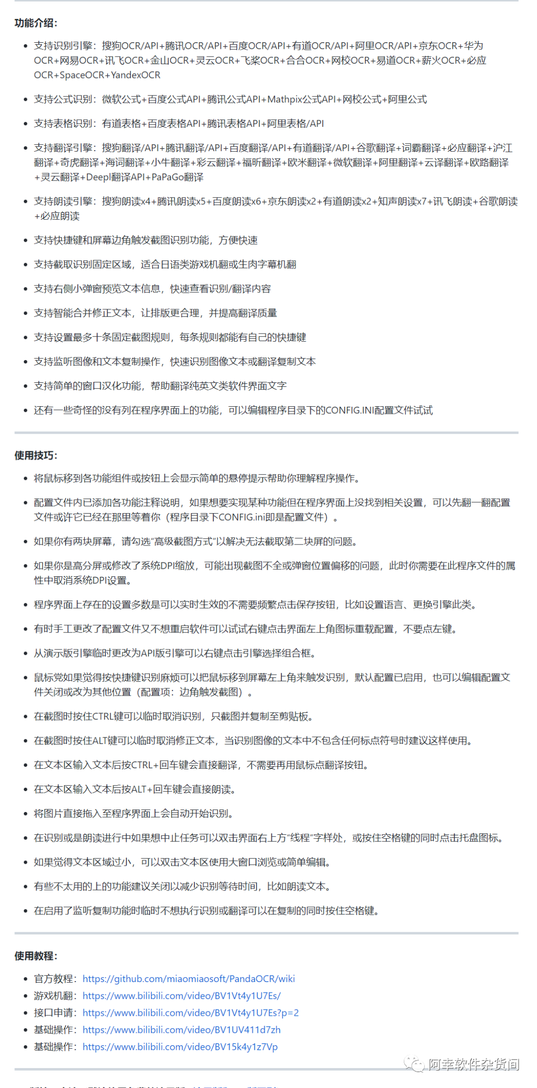
1 OCR是什么

OCR是指电子设备检查纸上打印的字符,通过检测暗、亮的模式确定其形状,然后用字符识别方法将形状翻译成计算机文字的过程。

说白了就是识别图片上的文字,然后提取出来,变成可编辑的文档

2 文章目录

强制复制网页文字插件_强制粘贴网页文字_强制复制网页文字软件

3 电脑端

如果没有做特殊的说明的话,就默认只支持win系统。

3.1

其实这个我之前就写过了,这个软件是有收费版本和不收费版本,不收费版本其实已经很好了。

下载地址:

专业版下载地址

如果访问github比较慢,不如查看这一篇文章

不收费版本:

强制复制网页文字插件_强制粘贴网页文字_强制复制网页文字软件

强制复制网页文字软件_强制粘贴网页文字_强制复制网页文字插件

这个软件在使用的时候,会存在高分辨率的问题。

强制复制网页文字插件_强制复制网页文字软件_强制粘贴网页文字

那么如何去解决这个问题呢??

我们可以在高级里面进行设置,选择高级截图即可

强制粘贴网页文字_强制复制网页文字插件_强制复制网页文字软件

强制复制网页文字软件_强制复制网页文字插件_强制粘贴网页文字

强制粘贴网页文字_强制复制网页文字软件_强制复制网页文字插件

专业版本:

强制复制网页文字插件_强制复制网页文字软件_强制粘贴网页文字

打开软件可能会存在速度软件报错啥的,不需要体会啦。

强制复制网页文字插件_强制复制网页文字软件_强制粘贴网页文字

专业版界面更加简约

关于这个软件具体的使用方法我就不介绍了。

3.2 天若OCR开源本地版本

天若OCR文字识别开源版是吾爱破解论坛的 @shelher 基于 @天若幽心 开源的代码 进行完善制作而成。

最新版本下载地址:

shelher吾爱破解论坛:

识别效果还是挺不错的

强制复制网页文字软件_强制粘贴网页文字_强制复制网页文字插件

强制复制网页文字软件_强制复制网页文字插件_强制粘贴网页文字

3.2 树洞OCR(WIN、MAC)

此软件的作者也是@shelher,是他基于开源的天若OCR开发的跨平台版应用,支持MAC,MAC用户首推这个

强制复制网页文字软件_强制粘贴网页文字_强制复制网页文字插件

因为需要安装的原因,所以我不是特别推荐,但是他又是为数不多支持MAC平台的。

最新版本下载:

shelher吾爱破解论坛:

网盘链接:

提取码:m6d8

3.3 天若批量文字识别

该软件功能相对固定,暂时不增加自动更新。

软件支持jpg,jpeg,png,bmp以及pdf几种格式。

识别文字之后自动转换成word文件。支持简单的排版。

需要联网

关于pdf识别流程(建议本身是图片的pdf文档使用该软件):

1.pdf转换成图片。

2.图片OCR成文字。

关于排版:

1.支持自动分段。

2.界面上有个强制分段的滑块,表示一个阀值,当识别的一行的文本个数小于该数值时,强制分段。

强制粘贴网页文字_强制复制网页文字软件_强制复制网页文字插件

天若幽心,吾爱破解:

3.4 QQ、微信截图识别

腾讯产品的社交软件QQ和微信都是自带截图功能的。

强制复制网页文字软件_强制复制网页文字插件_强制粘贴网页文字

可以下载可以转换为在线文档

强制复制网页文字插件_强制粘贴网页文字_强制复制网页文字软件

效果还是可以的

强制复制网页文字插件_强制粘贴网页文字_强制复制网页文字软件

3.5 有道词典、Quicker

有道词典虽然是一款翻译软件,但是它却带着截图识别的功能,最主要的就是截图识别之后可以进行翻译。

地址:#/

强制粘贴网页文字_强制复制网页文字插件_强制复制网页文字软件

还有差不多效果的软件,就是是Quicker内置OCR了,大家有兴趣可以去了解一下。

地址:

强制粘贴网页文字_强制复制网页文字插件_强制复制网页文字软件

3.6 其他老牌OCR

汉王OCR(WIN)、文通TH-OCR(WIN),均可以不联网使用

3.7

OCR只是这一款软件的其中一个功能,详细了解请阅读此文

3.8 搜狗输入法智能助手

核心功能

在最新版的搜狗输入法已经集成了这个OCR功能

强制复制网页文字插件_强制复制网页文字软件_强制粘贴网页文字

强制复制网页文字插件_强制粘贴网页文字_强制复制网页文字软件

强制复制网页文字插件_强制粘贴网页文字_强制复制网页文字软件

强制复制网页文字插件_强制粘贴网页文字_强制复制网页文字软件

如果你不使用搜狗输入法的话,可以前往官网下载独立版本的智能助手。

地址:

3.9 结束

关于电脑端其实还有很多很多OCR工具,但是axing自己觉得,没必要使用那么多,有一个自己使用起来得心应手的就行了,使用我也不准备在继续写电脑端的了。

4 手机端

手机端的确有几个比较好的OCR工具,但是大部分是采取会员制,非会员的话,功能就会有限制,比如一天只可以使用多少次。

4.1 QQ、微信识别

这个和我前面提及的方法是一样的,这里不在讲述了。

4.2 全能扫描王、白描

之前已经写过相关的文章了,这里就不继续花费时间和精力去写了。

4.3 ABBYY (IOS)

在苹果的应用商店里面搜索就好了,会员制。

需要氪金使用会员功能。

4.4 猫图鹰(安卓、IOS)

均可在应用商店里面进行下载,同样也是会员制,有兴趣的可以氪金一下。

安卓下载地址:

眼见即“识”的猫图鹰——手机扫描仪&传图识字&文档管家。基于独立研发的专业级高精度OCR文字识别技术,快速提取图片中文字,可复制和导出Word、Excel和Adobe PDF文件;支持全场景扫描,自带文档校正、边界捕捉功能,可将纸质合同,名片、身份证、营业执照等证件自动处理成适于打印的扫描件,实现多形式分享。此外,还支持表格识别、拍照翻译、PDF编辑、自由拼图等功能。

【主要特性】

*高清扫描仪:杂乱背景下自动切边、拍摄,快速生成扫描件。

*传图识字:支持汉英日韩等多国语言文字识别、文字提取和拍照翻译及批量处理。

*分类扫描:支持商业合同、笔记、信件、书籍、试卷等文档,收据、回执、发票等票据,还有身份证、营业执照、户口簿、护照等证件的扫描归档,并形成适于打印的pdf文档。

* PDF编辑:将文件转化成A1, A2, A3,支持文档内容高亮标注、备注与Adobe PDF笔记,可分享协作和无线打印。

*安全服务:支持文件夹存储;实现扫描件加密分享,以专业的区块链保密机制保证文件安全。

4.1 结束

手机端好用的OCR往往需要氪金。

5 网页端

网页端的话,我就不准备详细介绍了,毕竟有了电脑端的介绍。

OCR Space:

极客OCR:

诚华OCR:

Onnline OCR:

New OCR:

6 小程序

微软AI识图

腾讯文档智能扫描

传图识图

7 结束语

这一篇文章寻找资源并且测试,大概花费我一个星期,写这一篇文章大概花费了我3.5h。

8 软件获取