Java 实现括号匹配:栈的应用与优化
在编程中,括号匹配问题是一个常见的题目,尤其在编写表达式解析器时,正确地识别和匹配括号是至关重要的。本文将讨论如何使用 Java 实现括号匹配,并展示如何通过使用不同的栈实现进行优化。
题目描述
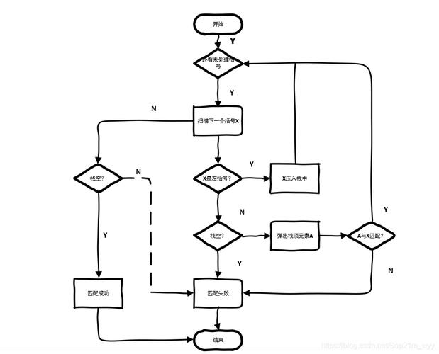
给定一个只包含括号的字符串,判断字符串中的括号是否有效。有效的括号需满足:
左括号必须用相同类型的右括号闭合。左括号必须以正确的顺序闭合。
例如:
基础实现:使用 Stack 类
Java 提供了 Stack 类来支持栈的基本操作。以下代码展示了如何使用 Stack 类来实现括号匹配。
public boolean isValid(String s) {
Stack<Character> stack = new Stack<>();
for (char c : s.toCharArray()) {
// 如果字符是左括号(小括号、大括号或方括号)
if (c == '(' || c == '{' || c == '[') {
// 将左括号压入栈中
stack.push(c);
} else {
// 如果栈为空,则返回false,表示括号不匹配
if (stack.isEmpty()) return false;
// 弹出栈顶元素
char top = stack.pop();

// 判断右括号与栈顶元素是否匹配
if (c == ')' && top != '(' ||
c == '}' && top != '{' ||
c == ']' && top != '[') return false;
}
}
// 如果栈为空,表示所有括号都匹配成功,返回true;否则返回false
return stack.isEmpty();
}
代码分析 使用栈存储左括号:当遇到左括号时,将其压入栈中。匹配右括号:当遇到右括号时,检查栈是否为空。如果为空,则说明没有对应的左括号,返回 false。否则,弹出栈顶元素并检查其是否与当前的右括号匹配。最终判断:遍历完成后,如果栈为空,则说明所有的括号都已匹配,返回 true;否则返回 false。 优化实现:使用 代替 Stack
虽然 Stack 是直接支持栈操作的类,但在性能上可以使用 来替代它。 是一个双端队列,但也可以用作栈,且比 Stack 更高效。
使用 的代码实现
public boolean isValid(String s) {
Deque<Character> stack = new ArrayDeque<>();
for (char c : s.toCharArray()) {
// 如果字符是左括号(小括号、大括号或方括号)
if (c == '(' || c == '{' || c == '[') {
// 将左括号压入栈中
stack.push(c);
} else {

// 如果栈为空,则返回false,表示括号不匹配
if (stack.isEmpty()) return false;
// 弹出栈顶元素
char top = stack.pop();
// 判断右括号与栈顶元素是否匹配
if (c == ')' && top != '(' ||
c == '}' && top != '{' ||
c == ']' && top != '[') return false;
}
}
// 如果栈为空,表示所有括号都匹配成功,返回true;否则返回false
return stack.isEmpty();
}
优化效果
提供了比 Stack 更好的性能表现,尤其在频繁的压入和弹出操作下。虽然两者在 API 上看似相同,但在底层实现上, 基于数组而非同步的栈,因而避免了线程安全带来的额外开销。
总结
本文介绍了如何使用 Java 的 Stack 类和 类来实现括号匹配,并解释了其中的代码逻辑。通过使用 替代 Stack,我们可以进一步提升代码的性能。
对于初学者来说,掌握这些基础的数据结构和算法是至关重要的。希望这篇博客能够帮助你理解如何处理括号匹配问题,以及如何在 Java 中有效地使用栈来解决类似问题。
三年级《数字编码》教学反思.pptx
该【三年级《数字编码》教学反思 】是由【】上传分享,文档一共【30】页,该文档可以免费在线阅读,需要了解更多关于【三年级《数字编码》教学反思 】的内容,可以使用淘豆网的站内搜索功能,选择自己适合的文档,以下文字是截取该文章内的部分文字,如需要获得完整电子版,请下载此文档到您的设备,方便您编辑和打印。三年级《数字编码》教学反思目录引言教学目标与实现情况教学内容与方法反思学生学习情况反思教师教学行为反思教学环境与资源反思总结与展望引言01通过对三年级《数字编码》课程的教学进行反思,总结教学经验,发现教学中存在的问题,并提出改进措施,以提高教学质量和学生的学习效果。反思目的三年级《数字编码》课程是小学数学中一门重要的课程,旨在培养学生的逻辑思维能力和数学素养。然而,在实际教学中,由于学生年龄较小、认知能力有限等原因,教学效果往往不尽如人意。因此,有必要对该课程进行深入反思,以找到更好的教学方法和策略。反思背景反思目的和背景通过本课程的学习,学生应掌握数字编码的基本概念和原理,了解数字编码在日常生活中的应用,培养学生的逻辑思维能力和数学素养。本课程采用讲解、示范、练习等多种教学方法相结合的方式进行教学。同时,注重引导学生积极参与课堂活动,激发学生的学习兴趣和主动性。教学内容概述教学方法课程目标教学目标与实现情况02让学生了解数字编码的基本概念和原理;培养学生运用数字编码解决问题的能力;激发学生的创新思维和探究欲望。教学目标设定通过小组讨论和实践活动,学生初步具备了运用数字编码解决问题的能力;通过课堂互动和思维拓展,学生的创新思维和探究欲望得到了一定的激发。通过课堂讲解和案例分析,学生基本掌握了数字编码的原理和应用;教学目标实现情况通过课堂测试和作业完成情况,评估学生对数字编码原理和应用的掌握程度;通过课堂表现和思维拓展成果,评估学生的创新思维和探究欲望的激发情况。综上所述,本节课的教学目标基本实现,教学效果良好。但仍需在后续教学中加强对数字编码应用的深入探究和实践,以更好地培养学生的创新思维和解决问题的能力。通过小组报告和实践活动成果,评估学生运用数字编码解决问题的能力;教学效果评估教学内容与方法反思03
*请认真填写需求信息,我们会在24小时内与您取得联系。